Hoy os traigo un poco de información sobre esta nueva placa de Arduino, la Arduino…

Hoy os traemos la traducción de una entrada publicada en Rugged Circuits y que enumera 10 formas de destruir un Arduino, o dicho de otra forma, diez cosas con las que debemos andarnos con mucho ojo si no queremos que esta útil herramienta sufra daños irreparables.
Golpearla con un martillo, disparar, tirarla a la piscina… No es a lo que nos referimos, vamos a mostrar cómo destruir eléctricamente una placa de Arduino. Mucha gente lo descubre «por las malas», un olor raro, un componente con marcas de quemadura, o el temido mensaje de «programador no sincronizado» suelen ser señales de que hemos aprendido la lección de la peor forma posible.
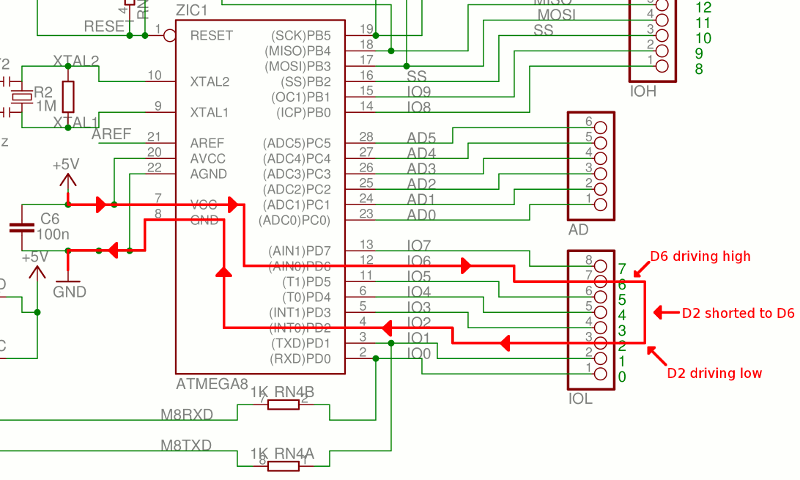
Forma 1: Cortocircuitar un pin de entrada/salida con tierra
¿cómo ocurre?
Configuramos uno de los pines cómo salida, lo establecemos en alto y este esta directamente conectado a tierra, sin ningún componente que cree resistencia entre estos dos puntos (el pin de salida y el pin GND). El Pin de entrada/salida se sobrecarga y se destruye.
¿Por qué?
Veamos el camino que toma la corriente cuando esto pasa:
Según las especificaciones de Arduino,este puede entregar un máximo de 40mA oir cada pin, pero sin nada que haga de resistencia entre el pin y tierra este entregará unos 200mA, suficiente para destruir el microcontrolador.
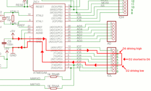
Forma 2: Dos pines que se cortocircuitan mutuamente.
¿cómo ocurre?
Configuramos ambos pines cómo entradas, uno tiene un valor alto, el otro un valor bajo. Ambos son conectados uno con otro sin que exista ningún componente entre ellos. En este caso, ambos pines se sobrecargan mutuamente y son destruidos.
¿Por qué?
Por un motivo similar al de la forma 1. El pin que esta en baja en este caso haría las veces de tierra, y entregarían tensiones muy por encima del máximo del microcontrolador, lo que lo destruye.
Podemos ver el camino que realiza la corriente eléctrica en el siguiente esquema y veremos que es muy similar al motivo primero.
Forma 3: Sobre tensión en los pines de entrada/salida
¿cómo ocurre?
El voltaje máximo recomendado para cualquier pin de entrada/salida es de 5V (Salvo las versiones que operan a 3.3V), si aplicamos cualquier tensión por encima de 5.5V destruiremos nuestro Arduino.
¿Por qué?
Los pines de Arduino cuentan con un diodo que protege el microcontrolador cuando se recibe una tensión superior a 5V, pero esta proyección esta pensada para descargas cortas, producidas por ejemplo por una descarga electrostática o un pequeño pico de tensión al arrancar, si esta sobre tensión dura, más que eso el diodo se quema, deja de proteger el pin del microcontrolador y este se quema.
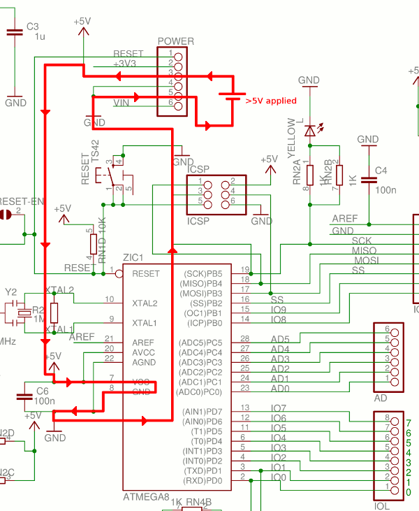
Forma 4: Invertir la polaridad al alimentar Arduino por su patilla Vin
¿Cómo ocurre?
Cuando queremos alimentar nuestro Arduino mediante su patilla Vin y por error conectamos Vin a tierra y GND a 5V.
¿Por qué?
Arduino no cuenta con protección en caso de invertir su polaridad de alimentación, por lo que la corriente avanzará «en dirección contraria» por todo el circuito de Arduino, destruyendo el regulador de voltaje y probablemente el microcontrolador.
Forma 5: Aplicar más de 5V a la alimentación de Arduino.
¿Cómo ocurre?
Al aplicar 6V o más al pin de 5V de Arduino se queman muchos de los componentes de esta placa, incluso podría llegar la corriente al puerto USB del ordenador si este está conectado.
¿Por qué?
No hay ningún tipo de protección ni regulador de voltaje en la pata 5V de Arduino, por lo que la electricidad correrá libremente por todos los componentes destruyéndolos a su paso.
Forma 6: Aplicar más de 3.3V en el pin de 3.3V de Arduino
¿cómo ocurre?
Si aplicamos más de 3.6V en la patilla de 3.3V podría dañar varios componentes de Arduino y probablemente también cualquier Shield que este conectado en ese momento. Si llegasen a entrar más de 9V se detruiria también el regulador de 3.3V y la tensión podría causar daños en el puerto USB del ordenador si estuviese conectado en ese momento.
¿Por qué?
El pin de 3.3V no tiene circuitos de protección. La corriente entraría directamente al regulador de 3.3V y a cualquier componente conectado a esta tensión (Shield, módulos de bluetooth..etc). Si la tensión fuese de 9V o más el regulador sería destruido y la corriente llegaría también a los componentes alimentados normalmente por 5V
![]()
Forma 7: Cortocircuitar Vin y GND
¿cómo ocurre?
Si conectamos la alimentación a Vin y este esta cortocircuitado con GND .
¿Por qué?
Si esto ocurre, el diodo de protección de Arduino sería destruido, la tensión aumentaría de forma brusca y el calor disipado sería suficiente para dañar las pistas.
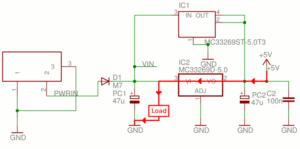
Forma 8: Utilizar Vin cómo salida de corriente.
¿Cómo ocurre?
Al alimentar la placa mediante la patilla 5V y utilizar Vin para alimentar componentes.
¿Por qué?
El regulador no tiene protección para evitar que la corriente circule a la inversa. Al realizar esta conexión estamos haciendo que la corriente circule hacia atrás, lo que destruirá el regulador.
![]()
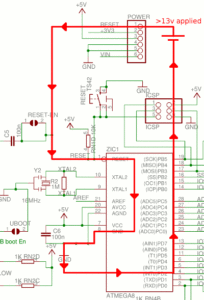
Forma 9: Aplicar más de 13V en el reset.
¿Cómo ocurre?
Si aplicamos más de 13 en la patilla de reset de Arduino dañaremos el microcontrolador.
¿Por qué?
13V es el máximo que soporta la patilla de reset de microcontrolador de Arduino. Un voltaje superior daña el chip.
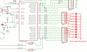
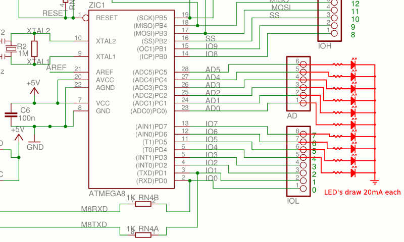
Forma 10: Superar la tensión total que pueden entregar la salidas.
¿Cómo ocurre?
Si el consumo de los pines es superior a 20mA ( o la suma total de sus consumos supera los 200mA) se supera la carga máxima que es capaz de resistir el microcontrolador y este sufre daños.
¿Por qué?
Se supera la tensión máxima que puede atravesar el microcontrolador y al no poder entregar más se daña.
Este sería el decálogo de cosas a evitar. Según la gente de Rugged Circuits, su versión de Arduino -conocida cómo Ruggeduino. Está protegida contra todos estos problemas, en el propio articulo explica cómo lo hace. Así que quizás merezca la pena echarle un vistazo y si prefieres serle fiel a tu Arduino ya sabes ¡andate con ojo!










me parece que te falta un poco de electronica
ola y tambien se destruye si se le pone una bateria de 12 volts de moto al arduino para alimentarlo
Funciona perfectamente con la batería de moto, a lo sumo da 13 con algo Voltios… Anda y mírate unos apuntes.
El tema con la moto es que cuando tiene patada uno le deja la batería gastada y no se la cambia nunca. La batería gastada no absorbe los picos de voltaje del alternador y puede ser que lo quemes, así como también quemás las luces.
[…] La traducción: http://www.trastejant.es/blog/?p=192 […]
[…] La traducción: http://www.trastejant.es/blog/?p=192 […]
Por la entrada, no la usb si no la de corriente, cual es el voltaje máximo que soporta la placa sin quemarla?
Según las especificaciones de la web (http://arduino.cc/en/Main/ArduinoBoardUno) puedes alimentarlas con de 6V a 20V, aunque el rango recomendado es de 7V a 12V.
Alguien me explica la pregunta 5 que no la entendí bien , haber si lo conecto con mas 5 V al arduino se quema ? pero su data sheet dice que se puede alimentar de 7 a 20 voltios como maximo y lo recomendado es de 6 a 12 , eso es claro debido a su conector USB tipo B ya que estos a diferencia de los tipos A funcionan con 6 Voltios
Mi pregunta es la siguiente ? porque dice la manera numero 5 por alimentar con mas de 6 votios no entiendo ?
Buenos días!
Efectivamente, puedes aplicar hasta 20V (aunque no recomienda más de 12V) en el Vin de Arduino, en la número 5 está hablando de la patilla 5V.
Al alimentar Arduino por su patilla Vin la electricidad pasa por el regulador, que la da cómo salida 5V y alimenta los componentes de la placa, pero cuando conectas la patilla 5V a la alimentación está pasa directamente a todos los componentes de la placa sin pasar por el regulador, por lo tanto si conectas más de 5V a la patilla 5V quemarás los componentes de la placa.
Espero haber resuelto su duda,
Un saludo.
oye esta super bueno tu post, creo que eres de los pocos que habla de esto y como hacerlo bien, pero tus imágenes ya no se ven deberías de subirlas otra vez y si pudieras hacer un vídeo pffffff estaría super bueno, todos los lectorres se rendirían ante ti : )
Muy util
Hola que tal.
Tengo una pregunta, estoy haciendo un ventilador POV y hasta ahora usaba una arduino uno, pero ahora estoy usando una nanita, para las pruebas uso la típica pila de 9v, puedo usarla para alimentar al nano vía usb (hasta el montaje me es más cómodo) o tengo que ir a través del pin Vin, me da cierto miedo que a través del usb lo queme.
nada más y muchas gracias por el piso me ha sido muy útil con el Arduino Uno
Hola!
Si vas a alimentarlo con 9V OBLIGATORIAMENTE tiene que ser por el Vin. Se da por hecho que la alimentación que entra por el USB viene de una fuente regulada y estabilizada y por lo tanto NO PASA POR EL REGULADOR. Es decir, si conectas 9V al USB los 9V llegarán a chip quemándolo y dejándolo inservible.
Ok, muchas gracias :D, uff de buena me has salvado, bueno pues por Vin lo alimentare, gracias de nuevo
Y si alimento un arduino con un voltaje de 3’7V, ¿lo mato o sigue viviendo?
Siempre y cuando no lo hagas por la patilla de 3.3V no va a pasar nada, el problema es superar los voltajes, reducirlos solo puede hacer que no arranque.
alguien m puede decir las corrientes que maneja una arduino mega? desconozco ese dato y pues en general la tarjeta pero quiero comenzar a usarla saludos.
Hola, alguien me podría decir de cuanto es la maxima corriente de entrada que puede soportar un arduino uno? me refiero a la corriente para alimentarlo, gracias.
Si te refieres al voltaje máximo para alimentarlo por su Vin, el fabricante especifica que el máximo serían 20V, pero recomienda no superar lo 12V.
Saludos
Hola, quisiera saber cuál GND tengo que conectar a la fuente si quiero alimentar la placa a través del pin Vin
Gracias
Todos los GND están conectados entre si, por lo que puedes utilizar el que te sea mas cómodo.
Un saludo.
Buenas!!
Me interesaba mucho la info de este post pero no veo ninguna imagen, se podría arreglar?
¡Reparado! ¡Gracias por ayudarnos a mejorar!
[…] La traducción: http://www.trastejant.es/blog/?p=192 […]
Excelente post!
Pregunta: si tengo varias entradas analógicas conectadas a una tierra común (la cual está conectada a arduino también) y uso un interruptor que abre el circuito de tierra para desactivar la medición de las entradas. Podría dañar el arduino al seguir teniendo entradas analogicas con valor positivo y haber abierto el circuito tierra? O simplemente se pierde el valor de las entradas analógicas (lo cual es mi propósito :-)? Gracias!
Hola, recien entro al mundo de arduino y estaba haciendo un proyecto en el cual se usaba el puerto vin ya que se alimentaba el circuito con 12v entonces como no sabia para que era el vin no quite la alimentacion usb. No me di cuenta de esto hasta que mi laptop se descargo y la placa seguia prendida. Los componentes externos siguen funcionando al igual que la placa ¿esto pudo dañar algun componente interno de la placa?
Hola!
No te preocupes, la placa de Arduino selecciona automáticamente la fuente de alimentación para que pueda mantenerse alimentada de modo externo mientras se mantiene la conexión USB.
Cual es la mejor manera de conectarlo a un auto? directamente a la batería? Mi objetivo es que el equipo arduino siempre esté prendido, incluso si el carro está apagado.
Saludos
Hola¡, alguien sabe si destruiría mi Arduino si en una de las entradas analógicas tuviese una medida con polaridad negativa?
La aplicación es para un convertidor de potencia bidireccional, que permita tanto carga como descarga de las baterias, teniendo por tanto que medir la corriente con su signo para cada caso.
Gracias¡
Ni arduino no puede alimentar modulos por ej el de bluetooth salvo en los pines Vcc y Gnd
medi la tencion de las salidas digitales y dan 3.7v aprox y la Vcc da 7.4, si pongo led los enciendo perfectamente pero todo lo que requiera 5v no levanta por digital, de hecho el modulo bluetooht opera en un rango de 3,5 a 6v pero asi y todo no enciende. tengo 2 placas mega 2560 y en ambas pasa lo mismo.
No se trata de un problema de voltaje, sino de consumo. Los pines de Arduino solo pueden entregar unos pocos miliAmperios. Los módulos Bluetooth tienen un consumo relativamente alto, sobre todo cuando están en modo búsqueda, antes de enlazarse a otro dispositivo.
Alimenta directamente el modulo a una fuente de alimentación regulada a 5V y seguro que no tendrás problemas.
Un saludo.
Aclaro que el arduino esta por usb y el puerto de la pc funciona ok, lo que no entiendo es si el puerto usb da max 5v como es que en el arduino puedo tener una max de 7.4v
Cuanto es la corriente maxima que puede soportar el arduino al estarlo alimentando con una fuente de 9v
Hola , muy bien los apuntes , pero tengo muchas dudas ,tengo un proyecto , una de mis preguntas es , si conecto al ARDUINO por usb y aparte conecto una fuente de 12v para alimentar a un sensor de movimiento , al sensor de Bluetooth le pondría un regulador de 5v( 7805), pasaría algo al conectar el Rx,Tx, ya que mezclaría negativos ???, yo en pruebas con led , he podido probar sin problemas , 5 leds, un módulo Bluetooth , 4 optocopladores , tengo dudas al mezclar negativos de otras fuentes , ya me he cargado una placa de ARDUINO , por meter un negativo de un sensor de incendios
Los GND de todos los componentes de un mismo circuito deben estar todos conectados entre si para estabilizar el conjunto.
[…] La traducción: http://www.trastejant.es/blog/?p=192 […]
Hola me ha gustado mucho el post, esto aclara a muchas personas que desconocen de la alimentación de arduino así como a mi.
Al igual que el resto, tengo una duda sobre la alimentación del arduino, yo tengo una placa que estoy alimentandola con una fuente de poder que entrega 12V y 14A para encender unos leds de alta potencia, de esta misma fuente pretendo alimentar mi arduino mega por el pin VIN poniendo antes un regulador de voltage 7805 que baje de 12V a 5V , habrá problema con mi arduino?
Gracias por su ayuda! 🙂 un saludo coordial
Hola!
No, no habría ninguno problema. De hecho 12V es el máximo recomendado para el regulador del Arduino, pero esta dentro de de los margenes seguros, por lo que podrías conectarlo directamente.
Otra opción es emplear un regulador que baje el voltaje a 9V (un 7809) de tal forma que el regulador del Arduino solo tenga que bajar de 9V a 5V, lo cual es completamente seguro y evitara que los reguladores se calienten.
Espero haber sido de ayuda, cualquier duda pregunta!
Un saludo.
Hola estoy haciendo un proyecto con arduino mega y shield ethernet.
En dos ocasiones ya me he cargado dos megas y no se porque, me explico.
El sistema funciona correctamente mientras alimento el circuito solo con el puerto USB.
Llega un momento que quiero probar el circuito de forma independiente y le conecto el transformador de 12V y veo que tambien funciona correctamente. El regulador esta haciendo su funcion y convierte esos 12V en 5V.
Luego al decidir actualizar el sketch le pongo el cable USB pero no desconecto antes la alimentación desde el adaptador. Todo parece funcionar bien durante un tiempo que de repente huele a quemadillo y algo se funde (y no se que es ni porque ocurre).
Lo que noto en la placa es:
– el puerto desaparece, ya no puedo volver a programarlo.
– El regulador se calienta conectado solo por USB
– El arduino no se enciende si alimento mediante el transformador.
– El regulador tiene 4,47V entre la pata 1 y 2 siendo 1 la de la izquierda y dos la del centro.
Alquien me puede dar una pista de que puede estar pasando?
Porque se estropea el Arduino al poner transformador y usb al mismo tiempo?
Gracias es que soy nuevo en esto.
[…] Traducción: http://www.trastejant.com/2013/07/03/10-formas-de-destruir-un-arduino/ […]
Saludos, una pregunta.
Por error haciendo una practica conecte directamente el vcc a gnd, pero el arduino sigue funcionando, creen que haya dañado algo o talvez tiene alguna proteccion para esos casos?
Hola!
Arduino tiene unos fusibles fusibles rearmables para evitar dañar el micro en caso de corto (como en el caso que comentas) es probable que notases que dejo de funcionar durante algunos instantes y luego volvió a estar operativa.
Sin embargo estos fusibles no son muy fiables, a veces tardan demasiado en cortar la corriente y algunos componentes pueden dañarse por lo que no es recomendable abusar de esta medida.
Un saludo!
Ayer tuve un accidente con mi arduino un compañero medio se paro sobre el sin querer y ahora no me levanta los servomotores el arduino tiene energia porque enciende pero los servos nada y solo paso eso ayer y no se mueven los servos no se porque alguien me puede decir que paso :v
Harían falta más datos sobre el accidente que fue, pero probablemente el regulador este medio frito y sea capaz de dar corriente suficiente para el Arduino (ya que este consume muy poco) pero no para los motores, cuyo consumo es bastante más elevado.
Otra posibilidad sería que intentaseis mover los motores sacando la alimentación directamente de los pines del Arduino. Este únicamente puede dar unos poco mA y si se supera esta cantidad, el pin se quema. Por suerte los pines de Arduino se queman por separado, es decir puedes quemar uno y que los demás funcionen.
Buenas una consulta conecte el arduino a dos pilas de 3,7 y al usb y me sonó un ruido y lo desenchufe al instante. Luego al intentar cargar los códigos me marca error. Eso significa que se quemo?
Si conectaste las dos pilas a su Jack de alimentación no debería haber ocurrido nada, ya que el máximo para esa conexión es de 12V (9V recomendados).
el articulo original es este = https://www.rugged-circuits.com/10-ways-to-destroy-an-arduino/
la forma 8 debiera ser «Aplicar energia externa al pin 5V mientras se utiliza Vin cómo salida de corriente»… lo estoy averiguando porque podria ser mi caso
pero como estoy energizando el arduino a traves del conector de alimentacion (o de usb), no a traves de algun pin «5V», no tendria problemas… como regla general pienso que es bueno considerar todos los pines de arduino como de salida, a menos que se espefique lo contrario
[…] el éxito de nuestro post 10 maneras de destruir un Arduino ahora le toca el turno a la otra gran aliada de los Makers, las Raspberry […]
asi queme mi puto arduino
Hola una consulta, yo conecté mi arduino a una placa de alimentación de 12V (las fuentes que tienen internas que tienen los reproductores de dvd) y después de un tiempo conectado y funcionando, noté que el arduino estaba bastante caliente. No se ve quemado ni nada y si lo sigo conectando sigue funcionando con el programa que había subido. Mi problema es que cuando quiero subirle un nuevo programa no me deja, me salta el error «avrdude: stk500v2_getsync(): timeout communicating with programmer».
Debo suponer que algo se quemó y no tiene arreglo simple, verdad?