Crea, comparte, aprende y disfruta
Introducción
Pingüino es una plataforma de desarrollo similar a Arduino, pero utilizar microcontroladores de la empresa microchip (los PIC) en lugar de los AMD de Arduino.
Los chips que se utilizan en las placas de Arduino cuentan siempre con conexión USB nativa (Es decir, el propio chip esta preparado para conectarse por USB, sin necesitar componentes externos.) Si bien es verdad que Arduino esta migrando hacia chips que también soportan esta función, durante muchos años -y aún en algunas placas – se necesitaron componentes e integrados suplementarios para poder realizar la conexión por este puerto y eso complicaba el diseño y construcción de la PCBs
En este primer tutorial vamos a realizar un pequeño recorrido por el Hardware y el software de los Pingüinos
El Hardware
Existen muchos modelos de placa Pingüino, pero todos ellos están basados en un PIC, el modelo que decidamos usar dependerá sólo de nuestras necesidades y gusto personal, ya que las características de estas placas son todas las mismas.
Veamos alguna de las más populares:
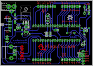
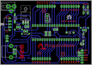
| BD4550 | Pinguino Base |
![]() |
![]() |
| Pinguino ARDE | Pinguino HLAK |
![]() |
![]() |
EL bootloader
El PIC que controla nuestro Pingüino necesita tener cargado un programa para funcionar. Este programa permite, entre otras cosas, cargar posteriormente nuestros propios programas de forma fácil y sencilla desde el IDE de Pingüino.
Este programa sólo es necesario cargarlo una vez y para ello necesitaremos un grabador PIC. Podemos comprarlo, hacerlo nosotros mismos o pedirle a un amigo que lo tenga que nos grabe el bootloader en nuestro chip. También podríamos comprar el PIC ya grabado.
EL IDE
Desde el IDE de pinguio podremos crear nuestros programas, compilarlos y cargarlos en la placa de pingüino.
Tan sólo tenemos que instalar el IDE en nuestro equipo. Si usamos Windows podemos bajar el instalador desde este enlace.
Para los usuarios de Linux bastará con estos comandos en la consola para tenerlo funcionando:
wget https://sites.google.com/site/yeisonengsyntax/install_pinguino_ide.sh
chmod a+x install_pinguino_ide.sh
./install_pinguino_ide.sh
rm install_pinguino_ide.sh
Nos pedirá que indiquemos la versión que queremos descargar, podemos instalar la 404, por ejemplo y por supuesto nos pedirá ser superusuarios para poder instalarlo.
En cualquier caso, sea cual sea nuestro sistema operativo, después de hacer la instalación y abrir el IDE nos encontramos algo cómo esto:
Ahora podemos crear nuestros programas para pingüino.
Antes de subir nuestros programas a la placa Pingüino deberemos seleccionar que tipo de placa tenemos (existen varios PIC que pueden gobernar un pingüino y el IDE necesita saber con cual va a trabajar antes de iniciar la carga.)
Después compilamos y si todo está listo cargamos nuestro programa en el Hardware. Para ello tendremos que resetear la placa pingüino, tras esto tendremos 5 segundos para iniciar la carga de nuestro programa, si pasado ese tiempo no hemos iniciado la carga la placa automáticamente empezará a ejecutar el ultimo programa cargado.




Deja una respuesta