Crea, comparte, aprende y disfruta
555
El 555 es un circuito integrado de bajo coste, pero con muchas posibilidades. Internamente, el 555 contiene varios comparadores lineales, biestables digitales (flip-flops), transistores de descarga y excitadores de salida. Las tensiones de referencia de los comparadores se establecen en 2/3 V para el primer comparador C1 y en 1/3 V para el segundo comparador C2, por medio del divisor de tensión compuesto por 3 resistencias iguales. Existen algunas variantes del 555, como por ejemplo el 556, que contiene el equivalente a dos 555 o el 558, que integra cuatro. Uno de los usos más extendidos de este circuito es emplearlo como oscilador de un circuito.
| Pin | Función | Descripción |
|---|---|---|
| 1 | GND | Conectado a tierra |
| 2 | Disparo | Mediante esta patilla se establece el inicio del tiempo de retardo. El disparo se produce al introducir por esta patilla un pulso corto que sea, como máximo 1/3 de la tensión a la que estemos alimentando el circuito |
| 3 | Salida | |
| 4 | Reset | Por debajo de 0.7V hace que el el 555 vuelva a su estado inicial. Si no deseamos utilizarla deberemos conectarla a la alimentación del circuito. Si la conectamos a tierra o la dejamos al aire producirá un reinicio continuo del 555 y el circuito no funcionará |
| 5 | Control de Voltaje | |
| 6 | Umbral | Se emplea para poner un nivel bajo en la salida |
| 7 | Descarga | Se emplea para descargar el condensador interno del 555 |
| 8 | Alimentación | Patilla de alimentanción del integrado. |
Funcionamiento
El 555 tiene multitud de usos y utilidades, vamos a ver las dos más comunes. Que son la configuración más comunes.
Multivibrador Astable
Este tipo de funcionamiento se caracteriza por una salida con forma de onda rectangular y continua el ancho del pulso dependerá de como diseñemos el circuito.
Arriba podemos ver el esquema de conexión para usar el 555 con esta configuración.
La señal de salida dará un 1 (estará en alto) durante un tiempo t1 y un 0 (nivel bajo)durante un tiempo t2. La duración de estos tiempos irá en función de los valores utilizados en las resistencias (R1 y R2 ) y de la capacidad del condensador (C). La relación entre estas características y el tiempo viene dado por las formulas:
La frecuencia se determina según la formula:
Y el periodo es: ![]()
Multivibrador monoestable
En este caso el circuito entrega a su salida un solo pulso. Este pulso dependerá de la forma de diseñar el circuito.
Este es el esquema para la configuración monoestable, la duración del pulso esta definida por la formula:
Este se producirá cuando en el pin de disparo (2) tengamos un nivel muy bajo (consultar tabla), recuerda que para que funcione correctamente este pulso debe ser breve.![]()
Montajes con el 555
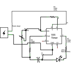
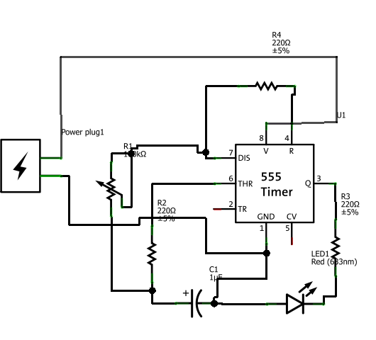
Led que parpadea
Podemos usar el 555 para hacer que un led parpadee. El montaje es muy sencillo como vemos a continuación:
Analicemos un poco el circuito. Como vemos, el 555 tiene una configuración astable, por lo que en realidad lo que veremos cuando el LED se ilumine no será otra cosa que el pulso alto de la salida.
Lo primero que llama la atención es que la patilla del disparador esta al aire,también podríamos haberla conectado a GND, en cualquiera de los dos casos lo que tendríamos sería es un tensión baja en esta pata, por lo que el disparador siempre esta activado y tan pronto como el circuito reciba energía comenzara a funcionar.
Como ya hemos señalado, el led esta conectado a la salida, por lo que se iluminara cuando esta este en alto.
La pata 4 (el reset) esta conectada directamente a Vcc,ya que no la vamos a necesitar y así nos aseguramos de que la tensión nunca baja y por lo tanto, nunca se produce un reset.
Como no vamos a regular ningún voltaje, sino que simplemente necesitamos un oscilador, la patilla 5 esta sin conectar.
Las patillas 6 y 7 están conectadas a un potenciómetro, gracias a esto podemos controlar la velocidad del parpadeo haciendo girar este potenciómetro. ( realmente lo que estamos haciendo es cambiar R1 y R2, por lo que T1 y T2 cambian, como hemos explicado anteriormente.)
Por ultimo las patillas 1 y 8 son de tierra y alimentación respectivamente.
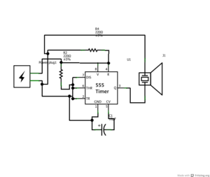
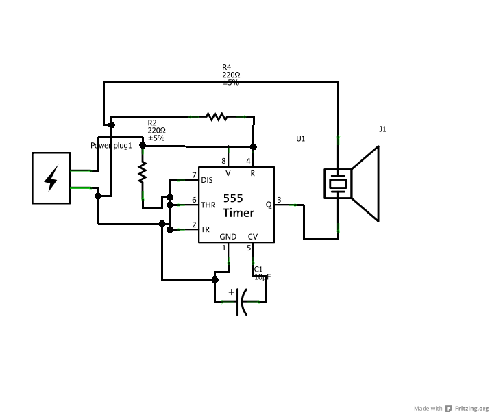
Hacer sonar la bocina con un 555
Este circuito puede tener múltiples aplicaciones. Algo ( un alarma que se dispara, una luz que se enciende, una puerta/ventana que se abre,alguien que apretar un botón.. lo que sea.) pone en marcha este circuito, que hace sonar intermitentemente una bocina a modo de alarma.
Este ejemplo es muy parecido al anterior, también tenemos el 555 configurado en aestable, pero en esta ocasión en lugar de poder ver el pulso alto con un led, podremos escucharlo gracias al altavoz piezoeléctrico, en esta ocasión no tenemos posibilidad de alterar dinámicamente el ancho del pulso, por lo que tendremos que hacer uso de las formulas anteriormente expresadas.
En el caso del esquema de arriba, comenzaría a sonar tan pronto como reciba corriente, ya que el disparador esta conectado a Vcc, pero podríamos conectarlo a algún sensor, por ejemplo, para que la alarma se dispare ante una determinada causa. Aquí podéis encontrar varias ideas.
En este caso si seria útil colocar un pulsador en el pin de reset, con el fin de poder hacer que cese el sonido y el circuito quede nuevamente armado ante un nuevo evento.
Por lo demás ,el funcionamiento es análogo al de led que parpadea, por lo que la explicación es la misma.
PWM usando un 555.
Un PWM (modulación por ancho de pulso) es algo muy útil y muy utilizado en electrónica. Su función es la de lograr que un mismo elemento pueda generar pulsos de distinta duración dependiendo de la necesidad de cada momento. Gracias a esto podemos controlar la luminosidad de un LED,la velocidad de un motor de CC, hacer funcionar un motor PaP o colocar en la posición deseada a un Servo,entre otras muchas opciones.
En este caso, el 555 también esta configurado como astable, pero este circuito es un poco más complejo.
En la salida nos encontramos un transistor MOSFET que actúa como interruptor, al ser excitado.
Cuando actuamos sobre el potenciómetro, variamos el ancho del pulso que entrega el 555 en su salida, y al hacerlo cambiamos la velocidad del motor, la posición del servo, la luminosidad del led..etc.





Deja una respuesta